| 目次 |
■支部の動き 支部報保護・調査記事関連トピックス ■公益法人制度改革対応 新制度対応に伴う「支部」名称等の問題点 ■理事会・評議員会報告 理事会および評議員会が開催されました 平成19年度第3回評議員会(3/8)議事録 ■事務局からのお知らせなど 三宅島バードアイランドフェスティバル2008報告 |
三宅島でアカコッコの個体数推定調査 寄附行為変更認可申請の取り下げについて 理事会議事録について訂正とお詫び 「支部報とりまとめ発送」次回日程のご案内 支部長交代のお知らせ 「野鳥」誌9・10月合併号は9月末に発行 「野鳥」誌8月号は、支部型会員へも送付 会員数 前月比で65人減 |
本記事は日本野鳥の会本部に送付されてきている各地の支部報から抽出して作成し、調査・保護に関心がある野鳥の会内部の方へ配信しております。
本記事の一部又は全部を不特定多数が見る可能性があるところへ公開される場合は、各支部の了承を事前に得て下さい。記事は筆者の意向に反しないように、取り扱いをお願いします。
●2008/4 札幌
・桜と野鳥
・カラス達の生活
・2008年オオワシ、オジロワシ一斉調査
・これでは飛べない
●2008/4 南富士
・冬鳥が北へ旅立つ時期の違い
●2008/4 兵庫県
・ガン、カモ、ハクチョウ類調査の報告
・ジョウビタキの地鳴き
●2008/3-4 鳥取県
・美保関地蔵碕のハイタカ渡り調査結果
・秋季ヒヨドリの渡り調査結果
・鳥取県東部自然保護連絡会
●2008/4 福岡
・サシバの調査
・2008年ガン・カモ・ハクチョウ類一斉調査結果
●2008/4 筑豊
・2008年ガン、カモ調査
・森林環境税を導入 (3/4 毎日新聞)
●2008/4 札幌
・桜と野鳥
桜の花を訪れる野鳥は、メジロ、ヒヨドリ、スズメが多く、ウソ、ヒレンジャク、シジュウカラ、シメ、イカル、ホオジロ、マヒワ、ベニヒワ、オオルリ、キビタキ、ツツドリ、アカゲラ、コゲラ、ニュウナイスズメ、ムクドリ、コムクドリ、ヤマガラ、ゴジュウカラ、カワラヒワ、マミチャジナイ、カワセミ、ジョウビタキ等に記録がある。
(札幌「カッコウ」NO.299,P4〜6)
・カラス達の生活
マスコミはお決まりの「ゴミ群がるカラス」「人を攻撃するカラス」を報道し、殆どの人はカラスが嫌い、怖いの印象を持っている。2月、同会は「カラス達の生活」ビジュアル展を開催し、カラスの自然の姿を撮ったDVDが好評であった。
http://d.hatena.ne.jp/yyzz2/20080209
(札幌「カッコウ」NO.299,P9)
・2008年オオワシ、オジロワシ一斉調査
2/17、札幌市周辺石狩川流域を調査した。結果はオオワシ3、オジロワシ24、計27羽は過去8年間で最大となった。豊平川上流へ向うオジロワシが確認され、そこは排雪場で融けた雪に含まれるゴミに生き物が引き寄せられ、ワシを誘引している。
(札幌「カッコウ」NO.299,P10)
・これでは飛べない
71年、愛鳥週間に出たシジュウカラの記念切手を見た鷹匠が、風切羽の重なり具合が通常と反対で、これでは失速状態になるので、おかしいと指摘した。飛行時、風切羽は外側から内側の羽の下に順次重なるのが、逆に描かれていた。後日、ヒヨドリの写真に風切羽が逆に重なっているものがあり急停止する場合は失速のためそうなる事があるのをカメラは捉えていた。
(札幌「カッコウ」NO.299,P11)
●2008/4 南富士
・冬鳥が北へ旅立つ時期の違い
出水のツルの第一陣が北へ旅立つのは2月と早い。ハクチョウ、ガンも早い。ツグミ、シメ、ハマシギ等は5月の連休までぐずぐずしている。より北で繁殖する種ほど早く北へ旅立つと思えるが、そうではなく、体の大きさに因るではないだろうか。大型の鳥ほど繁殖に時間が掛かるので、早く行って、遅く帰ることになるのでは。オオジシギ、キアシシギは5月に北に向かい、7月中旬には南へ帰るが、本当に北で繁殖しているのか。
(南富士「さえずり」NO.305,P6)
●2008/4 兵庫県
・ガン、カモ、ハクチョウ類調査の報告
1/14を中心に、兵庫県中南部の152箇所を調べた。結果はオオハクチョウ2、コハクチョウ22、カモ類19種、29,117羽で内訳は、ホシハジロ9,725、ヒドリガモ5,842、コガモ2,538、スズガモ2,419、オナガガモ1,975、マガモ1,574、ハシビロガモ1,555、カルガモ1,125、オカヨシガモ721、キンクロハジロ623等。ツクシガモは3年連続で尼崎市に12羽飛来した。これとは別にカワウ2,280。
(兵庫県「コウノトリ」NO.163,P6〜10)
・ジョウビタキの地鳴き
西宮市のジョウビタキ33個体で、地鳴きの声の高さを調べた。全体の平均値は5.18KHZ で、最も低い個体は4.74KHZ、高いのは5.77KHZでルリビタキの平均値4.7KHZより高い声であるが、ばらつきが大きい。
(兵庫県「コウノトリ」NO.163,P12)
●2008/3-4 鳥取県
・美保関地蔵碕のハイタカ渡り調査結果
07/10/1〜11/14、日本海に沿って東に渡るハイタカを同碕で観察した。計19日間で通過したハイタカは138羽、一時滞留したのは92羽であった。最大出現日は10/21で通過37、滞留9であった。前年はヤマガラが大量に渡ったか、今回は姿が無く、アトリ、キクイタダキが多く通過した。
(鳥取県「銀杏羽」NO.96,P14〜15)
・秋季ヒヨドリの渡り調査結果
7/9/10〜11/14、朝1時間、米子市内でヒヨドリの渡りを観察した。総計は1,954で前年同期の8,201よりかなり少ない。渡り初認は10/6の39羽の群(前年は9/24の17羽)で、最大は11/5の300羽の群であった。10/3、マガン35羽が通過し、水鳥公園への初飛来となり、10/25、コハクチョウ41羽が通過し、水鳥公園で数が急増した。
(鳥取県「銀杏羽」NO.96,P16〜17)
・鳥取県東部自然保護連絡会
10月、県の提案で同連絡会が発足し、支部を含む6団体と県が連携して、5名の監視員を配置して県東部の自然環境を監視する体制ができた。探鳥会等で異変があれば、事務局に連絡し、県に対応させるのは意義がある。
(鳥取県「銀杏羽」NO.96,P18〜19)
●2008/4 福岡
・サシバの調査
前原市でサシバの繁殖生態を調べている。07年、同市内で17箇所の営巣地を見つけ、巣を9箇所確認した。17箇所の内、7箇所で計14羽の巣立ちがあった。07年の日本鳥学会でポスター発表している。4月前半にサシバの成鳥は営巣地に飛来し、4月は行動が目立ち、営巣地推定がし易い。5月は若鳥が飛来し、繁殖番は抱卵のため、余り動かない。7月初旬から巣立ちが確認できる。
(福岡「野鳥だより・ふくおか」NO.342,P15)
・2008年ガン・カモ・ハクチョウ類一斉調査結果
1/6〜19、119箇所で調査した。結果はマガン1、ヒシクイ5、カモは21種23,743羽であった。内訳はヒドリガモ6,635、マガモ4,995、スズガモ3,493、カルガモ2,354、ホシハジロ1,994、オナガガモ1,285、キンクロハジロ630等。トモエガモは375で前年の4倍で、ツクシガモは243で前年の27%、オカヨシガモは264で同35%、ウミアイサは169で同38%へ大きく減った。
(福岡「野鳥だより・ふくおか」NO.342,P16〜19)
●2008/4 筑豊
・2008年ガン、カモ調査
1/11〜15、5箇所で調査した。8種、1,458羽であった。内訳はマガモ599、オシドリ286、ヒドリガモ198、コガモ147、ホシハジロ51、トモエガモ46、カルガモ28で、今年はトモエガモが目立った。
(筑豊「野鳥便り・筑豊」NO.362,P10〜12)
・森林環境税を導入 (3/4 毎日新聞)
福岡県は4月から新たに森林環境税を導入し、個人税納税者に年額500円を上乗せする他、法人税も5%相当を加算する事になった。08年度は約10億円の増収が見込まれる。同税は既に23都道府県で導入されており、福岡県は荒廃森林再生事業と県民参加森林づくり事業に9億4千万を計上している。
(筑豊「野鳥便り・筑豊」NO.362,P13)
●2008/3 滝川
・フラワーソン2007
●2008/3 新潟県
・朝日池に25羽のハクガン
・福島潟に珍鳥シジュウカラガンの群
●2008/4 神奈川
・海岸のゴミをどうするか
・2008年ガンカモ調査結果
・シンポジウム「瀬上、谷戸の環境保全ボランティアの夢と課題
・虫の居所
・ウミネコ達の昼寝場所にも序列はあるのか?
●2008/春 和歌山県
・ナベヅル越冬(美浜町 御坊市)
・ガンカモ調査結果
●2008/4 筑後
・2008年ガン、カモ調査報告
●2008/3-4 長崎県
・ツル渡り情報
・長崎県のカンムリウミスズメ
●2008/3 滝川
・フラワーソン2007
「6月15日頃に道内で咲く野の花」を5年おきに調べる「フラワーソン」第3回が行われ、全道551地区で約2600人が調査し、960種を確認した。野鳥調査と異なり、図鑑とじっくり見比べが出来ても、図鑑どおりでないものも多い。道内で広範囲に見られる種はセイヨウタンポポ、シロツメクサ、マルヅルソウの順で、セイヨウオオマルハナバチは73地区で見つかった。
(滝川「あかもず」NO.34,P5)
●2008/3 新潟県
・朝日池に25羽のハクガン
11/23朝、25羽(成9、幼16)のハクガンが朝日池に飛来した。12/11まで滞在し、降雪で秋田へ移動したが、1/20には24羽が戻り、2/10まで滞留。それ以降、朝日池と福島潟に分散した。
(新潟県「新潟県支部報」NO.65,P10〜11)
・福島潟に珍鳥シジュウカラガンの群
2/6、福島潟に24羽のシジュウカラガンの群が渡って来た。県内ではこれ程の数の渡来は初めてである。
(新潟県「新潟県支部報」NO.65,P12)
●2008/4 神奈川
・海岸のゴミをどうするか
釣糸被害をなくすため、探鳥会で回収するには限度があり、釣人のマナー向上が不可欠である。クロツラヘラサギの嘴に釣糸が絡まった事が話題となり、一般の人にも釣糸被害が知られるようになった。釣糸やゴミを拾う活動はマナー向上、ゴミを捨てないと促す効果が高い。この啓蒙活動は野鳥の会の責務でもある。
(神奈川「はばたき」NO.431,P2)
・2008年ガンカモ調査結果
1/20前後に県内68箇所で調査した。結果はシジュウカラガン1とカモ類17種、18,214羽を記録し、昨年より1,824羽増加した。内訳はコガモ3,257(0.84)、ヒドリガモ3,130(1.04)、スズガモ2,779(1.06)、カルガモ2,388、キンクロハジロ1,844(1.71)、マガモ1,216(1.19)、ホシハジロ1,077(1.74)、オシドリ1,035(1.03)、オナガガモ830(1.36)等。括弧内は♂/♀比でホシハジロ、キンクロハジロは♂がかなり多い。カワウは1,232羽であった。
(神奈川「はばたき」NO.431,P3)
・シンポジウム「瀬上、谷戸の環境保全ボランティアの夢と課題
野鳥の会本部の後援を受け、1/5、同シンポジウムが開催された。明治大学の倉本宣先生が「谷戸景観の保全・再生のための人のつながりと地域のしくみ」の基調講演をされ、横浜市環境創造局・環境科学研究所から「円海山源流域水環境基礎調査」が報告された。パネルディスカッションで当会より「瀬上、谷戸のくらし野外ミュジアム構想」提案と協力依頼をした。
http://ameblo.jp/segami-ps/
(神奈川「はばたき」NO.431,P4)
・虫の居所
オジュリンは晩秋には渡ってくるが、当初は葦の上の方に出てこない。2月頃になると、葦の上の方に出てきて、鞘をパチパチ剥がしてカイガラムシ類を食べるのが見られる。この事からカイガラムシ類は初冬は葦の根元で寒さをしのぎ、早春には陽射の変化で葦の上の方に移動してくるのではないかと推理している。
(神奈川「はばたき」NO.431,P5)
・ウミネコ達の昼寝場所にも序列はあるのか?
野比海岸沖でテトラポットにウミネコの大群が休んでいるのを観察すると、集団の中央部は体力があり、大きい成鳥が常に確保し、端末に向って若鳥、その外側はウミウ、コサギ等の単独行動をする鳥が止まっている。ウミネコ達に序列があるようで、若鳥が中央部にいると、優位の個体が戻ると、突き飛ばしてしまう。幼鳥や劣位の鳥は新しい居場所を求め、落ち着きがない。ウミネコ達は外敵から身を守るため、幼鳥は学習のため集まっているのか。
(神奈川「はばたき」NO.431,P6)
●2008/春 和歌山県
・ナベヅル越冬(美浜町 御坊市)
今冬、日高地方でナベヅル14羽(成10、幼4)が越冬した。12/25、9羽が、1/9、5羽(高知県から移動らしい)が合流した。親2に幼2(通常1)の家族は珍しい。御坊市の日高川中洲を塒にし、日中は和田不毛の田で採餌した。3/15、14羽は編隊で西へ移動開始し、四国の剣山西南西を通過し、愛媛県西条市で越冬中の2羽の所へ降り、翌日16羽で飛立った。和歌山県でのナベヅルの越冬は97〜98年、和歌山市の紀ノ川での35羽の記録以来で、塒へ人が近付かない事が功を奏した。
(和歌山県「いっぴつ啓上」NO.99,P8)
・ガンカモ調査結果
1/13、和歌山県内で一斉調査をした。結果はコブハクチョウ1、コクガン1、ヒシクイ1、カモは17種、10,357羽で、内訳はマガモ2,876、ヒドリガモ2,828、カルガモ1,441、コガモ1,395、ホシハジロ483、オカヨシガモ415等。トモエガモ9は例年より多い。同時にカウントしたカワウは889羽であった。
(和歌山県「いっぴつ啓上」NO.99,P9)
●2008/4 筑後
・2008年ガン・カモ調査報告
1/6〜14、16箇所で調査した。16種、10,342羽(前回14種、10,461羽)であった。内訳はオナガガモ5,768、ヒドリガモ2,352、マガモ1,071、カルガモ447、コガモ412等。
(筑豊「まめわり」NO.84,P10)
●2008/3-4 長崎県
・ツル渡り情報
ツルの北帰行を佐世保市の石岳展望台で観察した。2/8、13:35〜14:35にマナヅル260羽、2/10、13:20〜15:30にマナヅル300±、3/5:マナヅル95、ナベヅル26(今期初)。何れも高度が2千m以上と高い。出水を朝8時に発ち、5〜7時間後に石岳展望台を通過する。3/21は出水を出たナベヅル4,221羽に対し、通過確認には13:35〜16:30に2,438羽であった。3/22:ナベヅル630、今期初めて肉眼で見える高さを通過した。
(長崎県「つばさ」NO.251,P4〜5)
・長崎県のカンムリウミスズメ
長崎県のカンムリウミスズメの繁殖地は、昭和52年度環境庁委託調査で男女群島のハナグリ島が確認されているが、その後の調査はされておらず、繁殖地付近が釣人上磯ポイントで影響が危惧される。佐世保と上五島を結ぶフェリーからの01〜04年の海上観察記録では、11月初旬〜6月上旬に見られ、日最大羽数は55羽で2羽前後の群が多く、群数の季節変化は少ない。
(長崎県「つばさ」NO.251,P6)
●2008/5 埼玉県
・シラコバトを見た
・2007年冬カワウ昼の生息数調査報告
・小翼羽の働き
●2008/4 石川
・ダイサギの餌捕り成功率40%
●2008/4 奈良
・カワウの繁殖羽、婚姻色と繁殖活動の関係
・2008ガン、カモ調査を終えて
・オオタカ幼鳥水面でハンティング
・シジュウカラの擬傷と思われる行動の観察記録
・H19年度第3回評議委員会報告
●2008/5 高知県
・白髪山でのサシバの渡り観察報告
●2008/4 山口県
・第27回ガン、カモ、ハクチョウ類県内一斉調査結果
●2008/4 北九州
・ツルの採餌行動を調べる
・函館からウグイス
●2008/5 北九州
・ミヤマホオジロの標識例
●2008/5 埼玉県
・シラコバトを見た!
今年、支部は茨城、群馬、栃木、千葉、東京の各支部と共同でシラコバトの分布と個体数を調査する。情報を[email protected]宛お願いする。12/1〜1/31の調査では、県内の生息は7メッシュで1990年以前の36メッシュと比較して激減している。
(埼玉県「しらこばと」NO.289,P2〜3)
・2007年冬カワウ昼の生息数調査報告
07/1/6〜8、カモ調査と同時にカワウの生息数を調査した。経年変化を見ると2004年:696、05:2,149、06:1,025、07:1,249であった。
(埼玉県「しらこばと」NO.289,P4)
・小翼羽の働き
小翼羽の働きを解説した図鑑は少ない。「野鳥の羽根」(笹川昭雄著)には、「小翼羽は第1指骨から出ている羽毛で、本来は初列風切羽と対等で、3、4枚で丸みを帯び、小さい。これは滑空、飛翔時に安定する
ため、着地、着水時、次列風切羽や尾羽と共に使用される大切な羽」とある。チョウゲンボウ等で着地時、風切羽の先に小翼羽を広げるのが見られる。
(埼玉県「しらこばと」NO.289,P5)
●2008/4 石川
・ダイサギの餌捕り成功率4割
鴨池観察館前で2月末から3月にダイサギを計5時間半観察した結果、餌捕りは80回成功、101回失敗であった。成功するまでの平均時間は4.2分で、餌は魚が60%、カエルは4%、ザリガニ3%であった。
(石川「石川の野鳥」NO.139,P5)
●2008/4 奈良
・カワウの繁殖羽、婚姻色と繁殖活動の関係
カワウは12月中旬になると、翼打ちや首反らし等の求愛行動が活発になり、1月中旬にかけて番での造巣行動、交尾となる。雌雄交代での抱卵約1箇月後の2月初旬に雛が孵り、3月下旬から4月上旬に巣立つ。3月頃より2回目の繁殖活動に入る。橿原神宮での延1858体での調査では、頭部繁殖羽は前期繁殖期の産卵直前が最も白く、後期産卵期はそれ程ではない。赤い眼下婚姻色も同様であるが、前期巣立ち間際にまた赤くなり、後期産卵期を迎える。
(奈良「いかる」NO.121,P1〜2)
・2008ガン、カモ調査を終えて
1/13を中心に奈良県下を調査した。結果はカモ類18,156羽で内訳は、コガモ5,832、マガモ3,665、オシドリ2,583、ヒドリガモ2,110、カルガモ1,576、ハシビロガモ1,429、キンクロハジロ291、ホシハジロ267等。オシドリは前年の半分以下でドングリの豊作で南下個体が少なかったのかも。ツクシガモ1が三宅町で確認され、カワウは824であった。
(奈良「いかる」NO.121,P6〜8)
・オオタカ幼鳥水面でハンティング
12/15、奈良市で飛行中のダイサギにオオタカ幼が後方から体当りし、池に落下し、タカは逃げるサギの首を掴み、2羽とも水面に浮かび、約5分間、水没で動かなくたった獲物を持って上昇し、岸へ消えた。猛禽類若鳥は狩の経験が少ないので、大きな獲物も見境なく襲い、経験後、オオタカは狩の効率が良いコサギ、コガモ、ハトへと変わる。
(奈良「いかる」NO.121,P13〜14)
・シジュウカラの擬傷と思われる行動の観察記録
Strix 2007年版に掲載されたものより。06/6/20、路上でシジュウカラの擬傷と思われる行動を観察した。成鳥1が地面で頭部、背中、腰の羽毛を逆立て、両翼を大きく広げて垂らし、尾羽を扇状に広げ、伏せる姿勢で翼と尾を震わせて、道の脇へ移動した。幼鳥が近くに降りると、成鳥は飛び去った。更に幼鳥は、親と同じような姿勢をした。
(奈良「いかる」NO.121,P17)
・H19年度第3回評議委員会報告
3/8、東京で開催され、H20年度事業計画及び予算案が黒字転化策として同意された。赤字解消策として職員1名減、野鳥誌発行1回休刊、研究誌Strix中止、谷津干潟受託事業撤退等で、Strix中止には異議が出ている。
(奈良「いかる」NO.121,P17)
●2008/5 高知県
・白髪山でのサシバの渡り観察報告
高知と徳島の県境付近でサシバの渡り観察例は余り無く、3/29、高知県香美市の白髪山の標高1700m付近で、南斜面を上がってくるサシバを観察した。8:30〜11:00に計600羽(約100の群もあり)が通過した。午後は少なく、15:45までに680羽を記録した。
(高知県「しろぺん」NO.258,P4〜5)
●2008/4 山口県
・第27回ガン、カモ、ハクチョウ類県内一斉調査結果
1/13、山口県44箇所で調査した。結果はマガン1、コハクチョウ1、カモ類24,367羽であった。内訳はヒドリガモ7,104、マガモ7,041、オナガガモ2,368、カルガモ1,667、ホシハジロ1,281、オカヨシガモ1,231、オシドリ935、コガモ660、ヨシガモ493、キンクロハジロ472等。
(山口県「やまぐち野鳥だより」NO.196,P12〜13)
●2008/4 北九州
・ツルの採餌行動を調べる
1974〜75年に山口県でナベヅルの採餌行動を調べた。冬期の5日間で、昼間11時間、幼鳥1を連れた3羽の家族のついばみ(嚥下)回数と採餌時間を調査した。採餌時間は1時間当り、親は雌雄差なく平均26分、幼鳥は平均30分で、その間のついばみ(嚥下)回数は♂793回、♀897回、幼鳥579回であった。♂は警戒等に当る事が多く、嚥下回数は♀より少なく、幼鳥は採餌が未熟と窺えた。よく食べる時間帯は朝7〜9時と夕方4〜6時であった。
(北九州「北九州野鳥」NO.262,P10)
・函館からウグイス
98/11、北九州市若松区でウグイスが猫に捕えられ死亡した。足環があるので、山階鳥研へ照会した結果、同年8月に函館市で標識されたもので、当時、ウグイスが日本列島を縦断と大きく報じられた。
(北九州「北九州野鳥」NO.262,P11)
●2008/5 北九州
・ミヤマホオジロの標識例
97/2/4、山田緑地で標識放鳥したミヤマホオジロ♂2羽が、98/3/15、同じ場所で2羽とも再捕獲された。ミヤマホオジロの繁殖は68年に対馬での記録はあるが、殆どは国外で繁殖し、2羽とも国外へ往復した。
(北九州「北九州野鳥」NO.263,P5)
●2008/5 千葉県
・東京湾に残る自然干潟
・銚子市のウミバト
・在来ガメ大量死 (3/24 朝日新聞)
●2008/5 東京
・カモ類のカウント中心とした調査結果
・最初の巣箱掛け
・東京の河原に生える木
●2008/5 愛知県
・黒スズメ
●2008/4-5 京都
・2007年度ガンカモ調査報告
・カッコウ類の渡来日
・スズメのイメージ
●2008/5 大阪
・2007年度ツバメ調査報告
・「野鳥居」読んでみませんか
●2008/5 千葉県
・東京湾に残る自然干潟
東京湾(江戸湾)で自然干潟が残るのは三番瀬、谷津干潟、養老川河口、小櫃川河口の盤洲、富津干潟であるが、それぞれに問題がある。三番瀬は地下水汲み上げで50年間に1mも地盤沈下し、谷津干潟はラムサール条約登録地でもアオサの繁茂に悩まされ、盤洲はアクアラインで湾内流れが変わり、地形が微妙に変わりつつある。
(千葉県「ほおじろ」NO.325,P2)
・銚子市のウミバト
3/22、ウミバトが波崎で発見され、3/29、銚子市で再確認された。ウミバトは国内では冬季に北海道航路で見られるが、千葉県では00/2の勝浦市に次ぐ2例目である。
(千葉県「ほおじろ」NO.325,P11)
・在来ガメ大量死 (3/24 朝日新聞)
日本在来種のクサガメ、イシガメが2〜3月、君津市の河川で100匹以上食べられて死んでいるのが、NPO法人カメネットワークジャパンの調査で分かった。同河川1.5kmで、昨年は在来ガメは343匹生息していたが、今年は99匹しか確認できず、冬眠中にアライグマに食われた108匹の死体があった。千葉県は2月より、アライグマを特定外来種として防除に乗り出した。
(千葉県「ほおじろ」NO.325,P12〜13)
●2008/5 東京
・カモ類のカウント中心とした調査結果
1/5〜1/20、都内及び隣接地の140箇所で、ガン、カモ、ハクチョウ類と水鳥10種をカウントした。カモ類は19種、30,366羽で、内訳はスズガモ6,010、ヒドリガモ5,605、オナガガモ4,591、カルガモ4,367、コガモ3,122、キンクロハジロ2,669、ホシハジロ2,387、マガモ965等。河川対応では東京湾:8,850、多摩川:7,231、荒川:5,052、江戸川:2,171等。他の水鳥はユリカモメ7,320、カワウ2,214、コサギ542、オオバン441、アオサギ261、カイツブリ185、カワセミ160、ダイサギ150等。スズガモは東京湾(葛西沖)で例年4万羽は今年は5千羽へ、不忍池のカモは06年:1,834→07:1,711→08:846と激減している。
(東京「ユリカモメ」NO.631,P16〜18)
・最初の巣箱掛け
支部は毎年11月、代々木公園で巣箱掛けをしている。支部が初めて巣箱掛けをしたのは1954/4、多摩湖(村山貯水池)で38個を掛けた。中西悟堂が初めて巣箱掛けをしたのは1934/5で、杉並区で30個掛け、同年3月の野鳥の会創立から2箇月後であった。
(東京「ユリカモメ」NO.631,P19)
・東京の河原に生える木
平野部の河原で見られる高木の種類は比較的少なく、10種程度で、オニグルミ、ヤナギ類、エノキ、ムクノキ、クヌギ、ヤマグワ、ヌルデ、ニセアカシア、ハンノキ等で、ヤナギ類は区別が難しい。ニセアカシア(別名ハリエンジュ)は砂防用に多く植えられ、地下茎で群生する北米原産の外来種で、中国原産のシダレヤナギ、トウネズミモチ、マグワ、ピラカンサも河原でよく野生化している。
(東京「ユリカモメ」NO.631,P21)
●2008/5 愛知県
・黒スズメ
2月、田原市で真黒なスズメを見た。汚れで黒くなったのではなく、メラミン色素等の異常で黒くなっている。3月には北海道の伊達市でも同じような真黒なスズメが新聞に載った。
(愛知県「愛知の野鳥」NO.255,P7)
●2008/4-5 京都
・2007年度ガンカモ調査報告
1/5〜14、京都府の委嘱で府内184箇所で一斉調査をした。結果はコハクチョウ21、カモ類21,080羽であった。内訳はコガモ5,602、マガモ4,868、ヒドリガモ2,542、カルガモ2,396、スズガモ1,603、オシドリ1,222、ホシハジロ777、キンクロハジロ477、オナガガモ411、オカヨシガモ382等。トモエガモ42、シノリガモ32も記録されている。琵琶湖にはヒシクイがいるが、京都では記録されない。
(京都「そんぐぽすと」NO.151,P9〜13)
・カッコウ類の渡来日
91〜07年の記録を見ると、4種のカッコウ類の内、ツツドリの確認が最も早く、4/15〜25でこの17年間で10日程早くなっている。ジュウイチがそれに続き、観察例は少ないが、概ね4/25以降に渡来する。ホトトギスの最も早い初認日は5/12で、渡来日の経年変化ははっきりしない。カッコウは5/8〜25にばらついている。
(京都「そんぐぽすと」NO.151,P15)
・スズメのイメージ
スズメ(イエスズメ)がどのような意味を担わされているのか、「イメージ・シンボル辞典(西洋編)」(大修館書店)で調べた。1つは愛情、好色を表し、シェイクスピアの「尺には尺を」では淫乱を表し、2つ目は卑下するものを表し、貴族的なワシに対し、スズメは卑俗な平民のシンボルであった。我国でも「雀の千声、鶴の一声」「雀の踊り足」「雀の涙」とかある。その他に喧嘩好き、大胆さ、用心、おしゃべり等を表すとされる。
(京都「そんぐぽすと」NO.151,P20)
●2008/5 大阪
・2007年度ツバメ調査報告
89年から河内長野市を中心にツバメのバンディング調査をしている。今回39巣で調査し、再捕獲数は♂12、♀12で、中に2000年標識の♂1が含まれる。昨年放鳥234羽、一昨年223羽に対し、今回同じ巣に戻ってきたのは、♂3、♀4のみで、他にこの地区に戻ってきたものは♂9、♀8で、合計24羽は放鳥の1割程度である。同じ巣に3番が戻ったが、1番は番を解消して別で繁殖した。帰還した♂9の内、4羽は昨年当地生れで、♀8の中には当地生れはいなかった。♂の帰還は前年の巣から最大600m以内であるが、♀はそれより遠いものが2羽もいた。
(大阪「むくどり通信」NO.195,P4〜9)
・「野鳥居」読んでみませんか
生態系トラスト協会内にある同会は中西悟堂の思想や業績を研究し、H18/8に「野鳥居」を創刊し、H19/5,第2号、H20/3、第3号を発行した。野鳥の会の歴史や我国の環境保護の思想史に興味ある方は生態系トラスト協会内「野鳥居中西悟堂基金」までお求め下さい。
(大阪「むくどり通信」NO.195,P16)
(自然保護室ボランティア・神奈川支部/森 要)
(1)現状
現在、各支部は財団法人日本野鳥の会とは別組織の任意団体(「人格無き社団」:注1)と位置づけられ、名称は「日本野鳥の会○○支部」となっています。(図1)

(2)新制度対応に伴う「支部」の名称に関する問題
公益法人認定法第9条の規定により、財団の制度移行後は、「公益財団法人日本野鳥の会」と「日本野鳥の会○○支部」の両方が同時に存在することは認められず、財団が新制度に移行するためには、財団と支部のどちらかが、名称を変更しなければならなくなる見込みです。(図2)

3)対応が必要とされる根拠等
このような対応が必要とされる根拠は次のとおりです。
【公益社団法人及び公益財団法人の認定等に関する法律】
(名称等)
| 4 | 公益社団法人又は公益財団法人でない者は、その名称又は商号中に、公益社団法人又は公益財団法人であると誤認されるおそれのある文字を用いてはならない。 |
| 5 | 何人も、不正の目的をもって、他の公益社団法人又は公益財団法人であると誤認されるおそれのある名称又は商号を使用してはならない。 |
(公益法人認定法はこちら→ http://law.e-gov.go.jp/announce/H18HO049.html )
【問V‐1‐@(支部等の組織形態)】
現在は人格なき社団を法人の支部と位置づけているものの、本部と支部は別経理にしていますが、引き続き人格なき社団を支部と位置づけて公益認定を申請することはできますか。
【答】
| 1 | 公益認定は法人について行うものであり、そのための認定基準(公益法人認定法第5条各号)は法人全体に対して適用になり、認定の効果は法人全体に及びます。人格なき社団についても法人の一部として公益認定を受けるのであれば、人格なき社団を定款上、法人の支部と位置づけて申請する必要がありますが、その際には、支部の事業、経理は本部と一体のものとして、公益目的事業比率(同法第5条第8号)、遊休財産額の見込み(同第9号)などを計算するとともに、各事業年度に係る計算書類(損益計算書及び貸借対照表)は法人全体のものを作成しなければなりません。したがって、例えば本部から支部への交付金は法人の事業費として計上することはできません。 |
| 2 | また法人は、個別の事業の内容や収支を明らかにする必要があり、支部の事業のうち、本部や他の支部と共通のものではなく、支部独自のものがある場合には、申請書や各事業年度の事業報告書においては当該事業を記載するとともに、計算書類の内訳において事業の収支を明らかにする必要があります。 |
| 3 | 人格なき社団を定款上、支部と定めずに公益認定を受けた場合に、人格なき社団が認定を受けた法人の支部を名乗ることは、公益認定を受けた法人のみが公益法人の名称を使用できるという名称の使用独占の規定(公益法人認定法第9条)との関係でできません。 |
(このFAQの実物はこちら→ http://www.cao.go.jp/picc/faq/18/001.pdf )
公益認定を受けた法人の「支部」を人格無き社団が名乗ることはできない。
例え「日本野鳥の会○○支部は、公益財団法人日本野鳥の会とは別団体です」などの表記を行い公益財団法人の一部ではないことを明示するとしても、一般の人はやはり、まず名称を見て判断するので、「日本野鳥の会○○支部」とあれば、公益財団法人日本野鳥の会の法人組織の一部であると誤解をするであろう。
したがって、「支部」の二文字を使うことはできない。
ただし、NPO法人であれば「(特非)日本野鳥の会○○支部」となり公益財団法人とは別団体であることが明白なので、「支部」の二文字を使うことが可能である。
また、公益財団法人の方の名称を変更し、結果として公益財団法人と人格無き社団が全く異なる名称となれば、人格無き社団が「支部」の二文字を使うことは差し支えがない。
このような制限を設ける理由は、他の団体の例で、任意団体である支部が公益法人の名を寄付集めに悪用することなどがあるため。
「公益財団法人日本野鳥の会と共同活動しています」とか、「日本野鳥の会グループの一員です」のような表記をしたり、言ったりすることは、全く差し支えない。
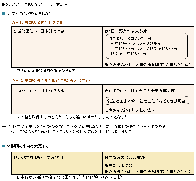
(4)現時点で想定しうる対応例
以上から、現時点において想定しうる対応例としては図3のとおりです。

「A:財団の名称を変更しない」場合は、「A-1支部の名称を変更する」、または「A-2支部が法人格を取得する」のどちらかの対応が必要です。
なお、これらの対応は、財団が新制度へ移行するまでに(移行予定は2010年4月)行う必要があり、遅くとも法令上の移行期限(2013年11月末)までには全支部が完了しないと、財団が新制度に移行できず解散ということになってしまいます。
しかし、歴史ある支部の名称を変えることができるのか、またNPO法人などへの法人化は事務量などの面から支部によっては困難な場合が多いのではないか、などの問題点があるものと思われます。
そこで、もう一つの方法として「B:財団の名称を変更する」というものが想定可能です。ただし、この場合は、支部については現状のままで名称変更も法人化も不要となりますが、その代わりに「日本野鳥の会」という名前の全国組織が無くなってしまうことになります。
(5)その他
なお、これ以外に、「支部が公益財団の一部になる」ということも考えられますが、その場合は、名称の問題は生じない代わりに、支部の登記、連結決算、連結の事業報告などが必要であり、支部も公益財団法人としての税務申告に含まれることとなって消費税や販売収益などの納税義務が生ずる可能性があるほか、支部の事業や組織、財務や会計についても定期的な公益認定審査の対象となるなど、さまざまな問題が生じるものと思われます。何より、支部の独立性が損なわれることとなり、対応策としては適切でないと考え、今回の対応例には掲載しませんでした。
(6)今後について
財団としてはAの方法をとれれば望ましいと考えておりますが、各支部においてA法で対応が可能かどうか、まずご意見を伺いたいと存じます。
会組織のあり方に関する重大事項ですので、各支部におかれましてもぜひ早急に検討いただき、ご意見等がありましたら下記担当部署までお寄せいただきますようお願いいたします。
■担当部署
〒141-0031
東京都品川区西五反田3-9-23丸和ビル
(財)日本野鳥の会 総務室総務グループ
担当/吉家(きっか)、原元
E-mail:[email protected]、[email protected]
Fax:03-5436-2635 Tel:03-5436-2620
| ■注1 人格無き社団とは 法人格を持たない社団のこと。 当会の支部は、NPO法人である日本野鳥の会鳥取県支部を除き、すべて人格無き社団。 法人格とは、法律によって団体に対し与えられる権利能力。 自然人(個人)には生まれながらにして権利能力が認められるが、団体には、法律によらなければ権利能力が認められない。 法律により法人格が与えられた団体は「法人」と呼ばれ、権利義務の主体となることができる。 社団とは、一定の目的の下に結合した人の集合体であって、団体としての組織を有し、その団体自身が社会上一個の単一体としての存在を有するもので、構成員の単純な集合ではなく、その組織が構成員とは別個の存在を有し活動するもの。 人格無き社団の例としては、他に、町内会やマンション管理組合など。 法人格を持つ社団の例は、社団法人のほか、株式会社、農業協同組合、福祉法人、NPO法人など。 (広辞苑および法令用語辞典を参考にしました。) |
(文責:総務室長/原元奈津子)
5月24日(土)に、大崎第一地域センター(東京・品川区)にて平成20年度第1回理事会(定例)が開催され、結果は以下のとおりとなりました。
| 会 長 | 柳生 博 (再任) | |
| 副会長 | 佐藤 仁志(再任) | |
| 専務理事 | 鈴木 君子(再任) | |
| 常務理事 | 吉田 新(再任)、滑志田 隆(再任) |
| 顧問(2名) | : | 海老原 美夫、松田 輝雄 |
| 学術顧問(2名) | : | 親泊 素子、樋口 広芳 |
| 名誉顧問(4名) | : | 小杉 隆、土井 たか子、中村 司、持田 勝郎 |
| 顧問(4名) | : | 麻生 泰、川ア 惟男、小島 良平、堀越 保二 |
| 学術顧問(10名) | : | 阿部 學、蘇 雲山、正富 宏之、山岸 哲、市田 則孝、 小城 春雄、黒坂 三和子、小柳 泰治、原 剛、福澤 範一郎 |
| 議長 | : | 松田 道生氏 |
| 副議長 | : | 川端 一彦氏 |
| 幹事 | : | 池野 進氏、遠藤 孝一氏、曽我 千文氏 |
| ※ | 事業報告及び決算の内容については、6月中旬以降に当会ホームページにて掲載の予定ですのでそちらをご覧いただきますようお願いいたします。冊子版については、7月末頃各支部へご送付する予定です。 | |
| 【日時】 | 平成20年3月8日(土) |
| 13:15〜16:10 | |
| 【会場】 | 大崎第一地域センター区民集会所 |
| 第1、第2集会室 | |
| 東京都品川区西五反田3-6-3 |
| 【評議員現在数】 | 29名(うち出席評議員数:26名) |
| 【出席評議員】 | 敬称略 |
| 【北海道ブロック】 | 山田 三夫、盛田 徹 |
| 【東北ブロック】 | 西岡 裕介、小室 智幸 |
| 【関東ブロック】 | 池野 進、橋口 長和 |
| 【東京支部】 | 川端 一彦 |
| 【中部ブロック】 | 上木 泰男、福井 強志 |
| 【近畿ブロック】 | 福田 和夫、井上 清仁 |
| 【中国・四国ブロック】 | 日比野 政彦、山橋 良治 |
| 【九州・沖縄ブロック】 | 佐久間 仁、前田 幹雄 |
13:15 開会
飯塚利一事務局長より、評議員現在数29名のうち、委任状を含め29名の出席を得て、寄附行為第32条第6項および第27条に基づき、本評議員会成立の旨報告があった。なお、井上清仁評議員は13:20、川村研治評議員は13:40に到着した。
会長挨拶
柳生博会長より、現評議員任期最後の評議員会となること、重要な案件が多いので充分審議願いたいとの挨拶があった。
議長団紹介
飯塚事務局長より、従前の決定に基づき議長として松田道生評議員、副議長として佐久間仁評議員が紹介された。
傍聴者承認
松田議長より、傍聴希望者の紹介があり、本評議員会の傍聴が承認された。なお、西村眞一東京支部長は13:45に到着した。
議事日程承認
遠藤孝一幹事会代表幹事より、2/23に幹事会を開催して本評議員会の議事等について審議したこと、本日の議事にかかる概ねの時間配分案が示され、異議なく了承された。
会務報告
鈴木君子専務理事より、昨年5月以降の動きのうち、初めてのこととして、全国ブロック連絡会議開催、タンチョウDVDアニメーション試写会、明治乳業との協定保護区設置、医療法人の法人特別会員入会について、また、久しぶりのこととして、「フィールドガイド日本の野鳥増補改訂版」の刊行と入会パンフレットのリニューアルについて、さらに各室の主な動きについて報告があった。
ここで、2/16理事会で常務理事に選任された滑志田隆常務理事より、就任にあたっての挨拶があった。
議事録署名人選出
寄附行為第32条第6項および第30条に基づき、福井強志評議員と樋口隆昌評議員を議事録署名人として選出した。
●議案審議
第1号議案 役員選出の件
遠藤代表幹事より、寄附行為第16条第1項に基づき平成20年4月1日から2年間の任期の理事監事を選出すること、評議員会幹事会で候補者リストを作成したこと、資料として候補者の一覧と抱負およびブロック推薦理由を配布していること、前回改選時に出された意見と候補者のプライバシー等を考慮して資料は本日配布し投票後回収するが、資料を読む時間と質疑を行う時間とで30分程度取ること等、説明があった。
さらに、飯塚事務局長より、候補者リスト作成の背景について、新制度移行に向けて理事会構成人数を縮小したこと、学識経験者としての意見は評議員や顧問を中心に反映する想定であること、長年学識経験者理事として貢献いただいた方には、今後は顧問等の立場で指導いただく方向であること等の補足説明があった。
資料を読む時間を約10分取ったあと、質疑に入った。
曽我千文評議員より、当会が社会の信頼を得て自然保護を進めるには科学的見識が不可欠であることから、理事に鳥類学、生態学の専門家が加わってほしいこと、財政立て直しが最優先で当会の科学を支える力が縮小せざるを得ない状況となっている今こそ、当会の味方となり協力してくださる専門家のネットワークを大切にすべきであること、当会の理事や評議員になることが研究者にとって目標のひとつと思われるようになることを願っていること、また、理事の人数について、定数ぎりぎりでは万一欠員となった場合再度評議員会を開催し選任しなければならないことから、1〜2人は余裕があったほうがよいこと、これらについては新年度以降の執行部に引き続き検討をお願いしたいとの意見があった。
川端一彦評議員より、今後の体制変更を見据えて候補者リストを作成したとのことだが、評議員についても新制度に呼応して学識経験者等の人数削減が行われたのかとの質問があり、佐藤仁志副会長より、評議員の人数は変更されていないこと、新制度下における理事会は現在の常務会のようなイメージが想定され、その役割が大きく変わるが、評議員会は当会の方向性や運営方針などについて大所高所から意見を述べる役割といった点においては変わらないことなどから来期も現状の人数としているなどの回答があった。
松田議長より、選挙について、投票用紙は無記名とし「○」のみが信任となること、議決は寄附行為第32条第6項および第28条により出席評議員の過半数の賛成をもって承認とする旨の説明があり、投票に入った。開票の結果、賛成過半数により、17名の全候補者が役員に選出された。全役員の氏名と任期は下記のとおり。
| 北海道ブロック | 花田 行博 |
| 東北ブロック | 小室 智幸 |
| 関東ブロック | 河地 辰彦 |
| 東京支部 | 西村 眞一 |
| 中部ブロック | 高木 清和 |
| 近畿ブロック | 川瀬 浩 |
| 中国・四国ブロック | 日比野 政彦 |
| 九州・沖縄ブロック | 高野 茂樹 |
●第2号議案 平成20年度事業計画及び予算案の同意の件
原元奈津子総務室長より、平成20年度事業計画(案)について、財政再建を最優先とするため、新規事業はなく、従来の事業のうち直接収入に結びつく事業以外は一部縮小もしくは休止とすること、縮小する事業としてはストリクス休刊、野鳥誌の年間11号化、ウトナイ湖サンクチュアリの開館日減、支部事業補助金の休止、谷津干潟の受託終了等であること等、資料に基づき説明があった。また関連する報告事項1の平成19年度事業の進捗については概ね予定どおりである旨、資料に基づき説明があった。
続いて、岩下路子総務室長代理より、平成20年度予算(案)について、まず現公益法人会計基準に対応するための様式と科目の変更について説明があり、予算については、財政の建て直しを最優先に直接収入に結びつく事業に重点をおき、当期収支差額約65万円と収支均衡としたこと、具体策として担当者を配置することによって法人特別会費や出版物刊行等の収入増を図ること、事業の一部休止等により支出を削減すること、職員枠を1名減の61名とし人件費を削減すること等、資料に基づき説明があった。引き続き、関連する平成19年度決算見込みについて、当期収支差額は、予算時よりは好転したもののマイナス約3,600万円の見込みであること、好転の要因としては予算未計上の事業の受託による受託事業の収支の好転、及び退職者の不補充による人件費の減少等であること等、資料に基づき説明があった。
山田三夫評議員より、これまで平成21年度までに財政を立て直すとの言明があったが、それを見据えた人員配置をすべきであり、中期計画がない中での単年度計画であることに若干の危惧を覚えるとの意見があり、吉田新常務理事より、事務所移転やマンパワー不足などから中期計画が立てられていないこと、1年前倒しで財政均衡を達成する方針で予算を策定したこと、自然保護の即戦力となる人材を配置する必要を感じていること等、説明があった。
安藤正治評議員より、会員増を図るのであれば数値目標を立て、支部との連携を図るべきであること等の意見があり、小林豊会員室長より、事業計画案には記載がないが入会者数の目標は立てていること、トリーノを通じた入会は全体の1割となっていることから、特に都心部での配布拡大を図るため地下鉄の駅におく等、力を入れたいとの説明があった。
橋口長和評議員より、野鳥誌合併について、同封発送している支部の了解を得ているかとの質問があり、小林会員室長より、理事会に諮った上で支部との調整をと考えていたため、現時点では支部との事前調整はしていないこと、指摘を受け止め今後適切な対応をしていきたいとの回答があった。
また、橋口評議員より、平成20年度事業計画に具体的な到達目標が欠けていることから、平成19年度決算では事業計画に沿って、具体的な期日や数値をもって計画が達成されたかどうかを記載、提示してほしいとの意見があり、吉田常務理事より、平成19年度事業報告より、具体的に記載したいとの回答があった。
川端評議員より、ストリクス休刊と野鳥誌合併について、その選択が納得できるものか判断したいので、その他自然保護事業支出とその他普及事業支出の項目毎の費用について、またどのような条件が揃えば復活できるのかについて質問があった。これに対し、原元総務室長より、ストリクスにかかる費用は、制作にかかる印刷などの物件費70万円の他に人件費として職員1名分程度で約500万円があること、その他自然保護事業支出の内訳について詳細な説明があった。また、諸々の状況をふまえ総合的な判断の結果、苦渋の選択としてストリクス休刊や野鳥誌の削減を行ったこと、縮小対象の事業はいずれも特に財源を持たないものあるいは休止しても収入が減らないものを基準としている等の回答があった。 さらに吉田常務理事より、野鳥誌はできれば次年度には復活したいこと、ストリクスは現在の発行部数600部では採算が取れないため、頒布計画を立てなるべく早く復活したいとの回答があった。
樋口隆昌評議員より、WWFジャパンでは、会員は現在約4万5千人で他国のWWFに比べると圧倒的に少ないため2015年までに会員10万人を目標としていること、会員増の対策として、更新時に会員の意見をよく聞き、会員と潜在会員へ活動内容を伝える努力を惜しまないことやHPを充実させ発信に力をいれていること、当会は全国にネットワークをもつことから連携すれば大きな影響力となると思われること、中長期計画はどういう団体になるのかビジョンを明確にして共有することだが、目に見える形で提案してほしいとの意見があった。
日比野政彦評議員より、我々は痛みを共有しなければいけないこと、事業活動の収支が2,000万、所謂ひも付き財源である投資活動の部分で取り崩した結果、全体の収支が65万円となったという理解でよいかとの質問があり、岩下総務室長代理より、補足説明資料に基づき、特定財源による事業については直接事業費のほかに保護区購入に携わる人件費分等も取り崩していること、これにより全体の収支がプラスとなっていることなどの回答があった。
上田恵介評議員より、事業スリム化や人件費削減は理解できるが、それで会が元気になるのか疑問であること、一番重要なのは社会の中で会員となることが誇りであるといえること、支部ごとの会員増減の細かい分析をして会員拡大を図ってほしいこと、また野鳥誌の魅力がなくなったと感じること、なおストリクスの編集は上田評議員がボランティアで引き受けてもよい等の意見があった。
蓮尾純子評議員より、野鳥誌について、会員に危機感を持たせるということについては、季刊や隔月もあるとの意見があった。
以上の審議をふまえ、採決の結果、第2号議案は同意された。
第3号議案 寄附行為変更の件
原元総務室長より、文書評議員会についての条項を追加する内容の寄附行為変更について、併せて関連する報告事項3の評議員会規程の改定について資料に基づき説明があり、採決の結果、第3号議案は承認された。
| ※ | 寄附行為変更については実施しないこととなりました。 詳しくは、上記、「寄附行為変更認可申請の取り下げについて」をご覧ください。 |
|
(総務室/吉家奈保美)
![]()
2008年5月17日(土)から6月1日(日)までの土曜日、日曜日に「三宅島バードアイランドフェスティバル2008(以下MBF2008)」を開催しました。このイベントは三宅島にバードウォッチャーを誘致することで、島の復興、自然観光を推進させようと2006年から開催しています。ここではMBF2008のトピックについてご報告いたします。
イベントの開催計画は、本紙3月号をご覧ください。
http://www.wbsj.org/info/shibu/net/2008/03.html#n7
●アカコッコ館特別早朝5時開館を実施
東京からの定期船は、朝5時に三宅島へ到着します。バードウォッチャーは着後すぐに島一番のポイント「大路池」(たいろいけ)に移動して、ウォッチングを始める方が多いのですが、大路池近くに位置するアカコッコ館の開館時間は9時からのため、会員はじめバードウォッチャーのみなさんが利用しにくい状況でした。

私達が想定していた以上に早朝の時間帯にご利用いただき、通常開館の9時までに70名以上の方が来館された日もあり、スタッフの対応が追いつかない場面も見られるほどの盛況ぶりでした。三宅島のバードウォッチング前の情報収集や見学、休憩目的で利用されていたようです。早朝開館のニーズが高いこともわかりましたので次年度も継続していこうと思っています。
今年は、この点を改善するために、船の到着に合わせてアカコッコ館も早朝5時開館を行いました。このような早朝開館は、国内のサンクチュアリや自然観察施設では数少ない取り組だと思います。
●路線バスを使ってバードウォッチング!「鳥パス」発行
路線バスのフリーパス(1日乗車券)+温泉「ふるさとの湯」の入浴券のセット券(1000円)を販売しました。三宅島でのバードウォッチングは少人数のグループの場合レンタカー利用、大人数の場合は村営バスのチャーター利用が多く、この場合交通面で多少費用がかさんでしまいます。そこで今回のフリーパスは主に個人、小グループの方を対象に路線バスを使って手軽に、かつリーズナブルにバードウォッチングを楽しんでいただくために企画・販売しました。またバスの到着時刻に、鳥パスとの組み合わせでより充実したバードウォッチングを楽しんでもらうために伊豆岬でのウチヤマセンニュウの観察会もあわせて実施しました。
バードウォッチャーの交通面での選択肢を増やし、利便性を高めるために実施しました。ご利用いただいた方には概ね好評でしたが「バスの本数が少ないため少し使いにくかった」などのご意見も頂きました。次年度につきましては頂いたご意見を反映してより良いプランを検討していきます。
●漁船でカンムリウミスズメウォッチング!
このイベントは、三宅島と、三宅島から約9kmに位置している三本岳を漁船で往復して、カンムリウミスズメを中心とした海鳥を観察するツアーで、MBFの定番となってきた人気の観察会メニューです。カンムリウミスズメは5月20日前後には繁殖を終えてこの海域から旅立ってしまうため、三宅島で観察するにはラストチャンスです。
この時期は海況が安定していないため、どうしても欠航が多くなってしまいますが、今年度は5月17日(土)、18日(日)の両日ともに船を出すことができました。メインのカンムリウミスズメは、設定時期が若干遅かったせいか、残念ながら1羽のみの記録でしたが、オオミズナギドリや北上途中のハシボソミズナギドリの群れを間近でじっくり観察、カツオドリにも遭遇できました。また三本岳の付近にいついているイルカもしばし漁船を併走していき、参加者、ガイドとも興奮しながらの観察となりました。
来年は今年の反省を踏まえて、海況不良の影響はありますがカンムリウミスズメの個体数の多い4月下旬から5月初旬での実施と、カンムリウミスズメウォッチングでの漁船チャーターの仕組みができないか島内の関係機関と協議していこうと思っています。

●特別ゲスト江戸家小猫さん、安西英明さんのトークショー開催!
島内の方も参加、楽しめるイベントをということで、特別ゲストとして声の鳴きまねで有名な江戸家小猫さんとバードウォッチングの達人、安西英明さんをお招きしてトークショーを開催しました。当日は午前中から大粒の雨模様で、参加者がどの程度集まるか不安でしたが、88名の方が参加をしてくださいました。
安西さんによる地球の素晴らしさをわかりやすくした講演を堪能した後、小猫さんの鳴きまねショーとなりました。人が作り出しているとは思えないほどそっくりで伸びやかな声にみなさん感嘆の声をあげていました。最後は小猫さんと安西さんによるトークショー。軽快なトークで進んだトークショーは、豊かな三宅島やそこに息づく生き物たちを大切にしていってほしいというメッセージがこめられていました。島民としては講師の二人のお話から島に対する誇りを改めて感じる時間にもなりました。

●Bw−1グランプリ三宅島シリーズ 開催。期間中51種の野鳥を記録!
24時間以内に見られた野鳥の種数を競うゲームです(Bwはバードウォッチングの略です)。2008年度は7チームがエントリー。2008年度のチャンピオンは38種を記録した、弘前支部のメンバーの方を中心に結成した「東青出合会」でした。7チームで合計51種の野鳥が記録されました。参加してくださった皆さんありがとうございました。MBF期間中の貴重な野鳥観察記録ともなりますので、来年も継続実施の予定です。
以下観察された野鳥の記録です。
オオミズナギドリ、ウミウ、ゴイサギ、アマサギ、ダイサギ、チュウサギ、ミサゴ、トビ、ツミ、コジュケイ、キジ、オオバン、コチドリ、キアシシギ、イソシギ、セグロカモメ、オオセグロカモメ、ウミネコ、カラスバト、キジバト、ツツドリ、ホトトギス、ジュウイチ、オオコノハズク、アオバズク、ヒメアマツバメ、アマツバメ、コゲラ、ツバメ、ハクセキレイ、ヒヨドリ、モズ、ミソサザイ、コマドリ、イソヒヨドリ、アカコッコ、シロハラ、ウグイス、ウチヤマセンニュウ、メボソムシクイ、イイジマムシクイ、キビタキ、オオルリ、ヤマガラ、シジュウカラ、メジロ、ホオジロ、カワラヒワ、スズメ、ムクドリ、ハシブトガラス(以上51種)
●全島帰島後最大の来館者数
開催3年目の今年は、低気圧の影響のためはっきりとしない天候の日が多かったのですが、各支部をはじめ多くのバードウォッチャーが訪れ、全島帰島後としてはアカコッコ館の5月入館者数が過去最高となりました(グラフ1)。

MBF2008の期間中の6日間で合計542名の方が来館し、そのうちの239名が島外から来訪したバードウォッチャーでした。6月1日に来館者数が35名と他に比べ少なかったのは、海況不良により午前中に船が引き返してしまったためと考えられます。また5月25日に「その他」が107名と特に多かったのは「江戸家小猫・安西英明トークショー」の開催により、島民の来館者が多かったためだと思われます(グラフ2)。
昨年度は来館者数が100名を超えた日は1日だけでしたが、今年度は3日と全体的に増加の傾向が見られました。

多くの方にお越しいただき、島に活気をいただいた6日間でした。バードアイラン三宅島をさらに盛り上げていくために、バードウォッチングを楽しめるイベントはもちろん、三宅島に訪れるバードウォッチャーの利便性が向上するようなイベントをさらに準備していきたいと思っています。次年度に向けて三宅島で支部の探鳥会の開催のご予定がございましたら、旅のプラン、交通手段、バードウォッチングのポイントの相談などレンジャーがプラン作りをお手伝いさせていただきますのでお気軽にご連絡ください。よろしくお願いいたします。
最後になりますが、今回のイベントには愛知県支部、奥多摩支部、神奈川支部、埼玉県支部、東京支部、弘前支部(もし漏れている支部がありましたら大変失礼いたしました)と団体・個人で多くの支部の方にお越しいただきました。この場をおかりしまして御礼申し上げます。
●三宅島へのアクセス、お問い合わせ
【アカコッコ館】
島内の自然情報、回り方などご相談ください。ホームページで交通や観察ポイント紹介しています。
http://www.wbsj.org/sanctuary/miyake/index.html
TEL:04994-6-0410
【航路】
東海汽船が1日1往復。
東京(竹芝)22:30 → 三宅島 翌日5:00
三宅島14:20 → 東京(竹芝)20:30(21:00)
※東京着時刻は、就航日によって違います
※天候により発着時刻が変更されることがあります
東海汽船予約・問い合わせ
http://www.tokaikisen.co.jp/
TEL:03-5472-9999
【空路】
全日空が4月26 日より1日1往復就航
東京(羽田)11:45 → 三宅島12:30
三宅島13:000 → 東京(羽田)13:40
全日空予約・問い合わせ
http://www.ana.co.jp
TEL:0120-029-222
(サンクチュアリ室/篠木秀紀)
●アカコッコは何羽?・・・ねらい
世界中でも伊豆諸島や一部の地域でしか生息が確認されていないアカコッコは、その希少性から天然記念物および絶滅危惧種に指定されています。また、バードウォッチャーに人気が高く、観光面においても大変非常に重要な存在であり、三宅島を代表する生き物といっても過言ではありません。しかし、噴火など度重なる環境の変化によって、アカコッコをとりまく状況は大きく変化していると考えられますが、近年においても充分な調査がされているとは言えません。そこで当会が運営している三宅島自然ふれあいセンター・アカコッコ館では今年度より、三宅島の自然の保護策を考える上で重要な基礎データになる、個体数の調査を継続して実施していくことになりました。そして、「アカコッコ・プロジェクト」と銘打って、試行の意味も含めた第一回目のアカコッコ個体数推定調査を5月17、18日に実施しました。
●環境別のルートセンサス・・・調査方法
今回の調査では、1キロのルートを時速2キロで歩きながら左右25m以内に出現した数を記録する、ラインセンサス法を採用しました。三宅島の環境を、照葉樹林(スダジイ、タブノキ群落)、照葉樹林になる前のある程度発達した森林を自然林A(オオシマザクラ・ヤブツバキ群落)、噴火などの影響を受けた後、回復傾向にある若い森林を自然林B(オオバヤシャブシ・イタドリ群落)、草地、裸地、畑地、市街地の7環境に大別し、長さ1キロのコースを20コース、それぞれの環境をまんべんなく網羅するように設定しました。また、アカコッコは日の出時刻直前の約15分の間に一斉にさえずるという習性を持っています。1日の中でこの時間帯にアカコッコが一番多く観察されやすいため、調査開始時刻を日の出時刻約30分前である4時としました。さえずる個体だけではなく、地鳴きや目撃のみの個体も記録しました。一度に数羽の個体が同時に出現し、個体数の判断に迷った時は、同時に観察した個体数を採用し、最低個体数を記録するようにしました。
●大木の天然林に・・・調査結果
その結果、20コースにおいて255羽のアカコッコを記録しました。今回調査したコースの総面積1kuあたり255羽のアカコッコがいたということになります。また、環境別にみてみると、0.1kuあたりの個体数密度は、照葉樹林(44羽)、自然林A(31羽)、自然林B(16羽)、草地(16羽)、裸地(0羽)、畑地(20羽)、市街地(33羽)でした(グラフ1)。

大木が生える天然林に最も多く、また自然林よりも市街地に多く出現するという傾向がでました。アカコッコは島の様々な環境に生息していますが、より天然林の環境を好むことは知られていました。しかし、市街地に多く出現したことをどのように考察するかは今後の課題になります。またこれからの作業として、各環境が島でどのくらいの面積を占めているかを航空写真や既存の植生データから算出し、島全体の個体数を推定することになります。
●主体は島内ボランティア・・・調査員
今回の調査はアカコッコの個体数を把握することが一番の目的ですが、それにも増して多くの島民が関わることが大切だと考えました。三宅島の自然の将来は、島外の支援者や研究者だけで守り続けるには限度があります。調査に参加することによって、三宅島に住んでいる方の自然への意識や関心が向上します。さらには、調査を行なえる方が島民の中に増えていけば、それだけしっかりと自然の変化を記録できる体制が、島内にできることになります。それが島の自然を長期的に渡って見守り続けることにつながっていくと考えたためです。
調査ボランティアは4月上旬、島内外に呼びかけたところ約30名もの方(ほぼ島内)が集まりました。ほとんどが調査初心者であり、また調査日まで日もなかったため、調査本番を迎えるまでに約10回の講習会を実施しました。講習会では、アカコッコのさえずりや地鳴きの識別、調査表への記入方法を学ぶことに重点をおきました。アカコッコは早朝や夕方によく観察されるため、各調査ボランティアの方達は慣れない調査に加え、連日早起きや仕事帰りでの参加となりましたが、各々責任感を持って頂き、多くの方が識別できるようになり、無事本番の調査を実施することができました。調査ボランティアに参加した方からは、「アカコッコの知らない生態を知ることができた」「調査に対する理解が深まった」「自然に関心のある方たちが多くいるのを知った」という反応が返ってきました。自分の島の自然は自分たちが見守り続けるという意識が芽生えはじめたのではないかと思います。

●おわりに
今回の調査は初回ということもあり、調査ボランティアの育成や、調査方法、全体の運営方法などについて、たくさんの課題もでてきました。しかし、この課題も次なる調査のためのステップと考え、次年度以降も実施していきます。みなさんのご支援のほど、よろしくお願いいたします。
(サンクチュアリ室/江崎逸郎)
![]()
寄附行為第32条変更(文書評議員会開催の規定を追加)については、平成19年度第4回理事会(定例・2/16開催)および平成19年度第3回評議員会(定例・3/8開催)にてそれぞれ承認され、所管官庁である環境省へ寄附行為の変更認可申請をしましたが、同省より、文書評議員会を設けることは本年12月より施行が決まっている新法(公益法人制度改革関連三法)の趣旨(文書理事会や文書評議員会は原則として認められない)に逆行するため認可できないとの回答があり、4/28申請を取り下げました。
なお、これに伴い、本寄附行為変更認可を発効の条件とする評議員会規程第3条の変更(文書評議員会開催規定の追加。平成19年度第4回理事会(定例)で承認。)についても、実施しないことを併せてお知らせいたします。
本通信2008年4月号に掲載した「理事会議事録(2/16開催)」につきまして、一部訂正となりました。下記のとおり訂正しお詫びいたします。
| (正) | 花田理事より、北見支部をオホーツク支部とした際に当時の小清水支部長と面談したところ、小清水支部には多額の財産があるので、解散総会を開き、解散届を出すと言っていたが、結局実行されずそのままになっている、・・・ |
| (誤) | 花田理事より、北見支部をオホーツク支部とした際多額の財産があり、北見支部を解散して会員に全額返還することを決めたが、そのままになっており、・・・ |
(総務室/吉家奈保美)
![]()
(会員室/齋藤英一郎)
(会員室/伊野純子)
●6月1日会員数 43,951人(対前月-65)
会員数は先月に比べ65人減少しました。
5月の入会・退会者数の表をみますと、入会者数は退会者数より76人少なくなっています。会員の増減は、入会者数と退会者数のほかに、会費切れ退会となった後に会費が支払われ会員として復活した人数によって決まります。この復活者数と入会者数との合計が退会者数よりも少なかったために、前月に比べ65人の会員数減少となりました。
5月の入会者数は前年同月の入会者数に比べ-76人でした。

●都道府県および支部別会員数


(会員室/伊野純子)
●第2回全ブロは11月15、16日に東京で
先月号でもお伝えしましたが、今年の全国ブロック連絡会議は11月15〜16日に東京で開催予定です。
詳細はまた改めてご案内させていただきますので、日程のご予定いただきますようお願いします。
●電子メール配信をご登録ください
本通信は電子メールでもお送りしています。お申し込みは支部単位で下記のメールアドレスまでどうぞ。
またバックナンバーのURLは次のとおりです。
http://www.wbsj.org/info/shibu/net/index.html
(会員室長/小林豊)
| 支部ネット通信 第51号 ◆発行 財団法人日本野鳥の会 2008年6月20日 ◆担当 会員室 〒141-0031 東京都品川区西五反田3-9-23 丸和ビル TEL:03-5436-2632 FAX:03-5436-2635 E-mail:[email protected] |